Ausgabe 12 Juli 2010
Diesen Artikel als PDF
Low-Drop-Lader
In Ergänzung zu dem in der FZ11 erschienenen Artikel von Andreas Oehler möchte ich nun mein Konzept zu einem Ladegerät vorstellen. Nachbau erwünscht.
Bereits im April 1999 entstand mein erstes Ladegerät. Es diente mir während meiner damaligen Australientour als Ladegerät eines Sharp-MD-Players. Vorher schnell noch zusammengeschustert und losgefahren ging am Anfang noch viel schief, Lehrgeld halt. Schnell wurde mir klar, dass ohne eine vernünftige Schutzschaltung nichts geht. Für den Rest meiner Tour musste jedoch mein Kopf als Schutzschaltung ausreichen. 2007 entstand die aktuelle Version meines Ladegerätes, jetzt natürlich mit funktionierender Schutzschaltung.
Lithium-Ionen- und Lithium-Polymer-Akkus verfügen über Eigenschaften, die sie zur ersten Wahl der Akkutypen für ein Fahrradladegerät machen. Permanentes Springen zwischen Laden und Entladen stellen für sie kein Problem dar. Diese Akkutypen müssen nicht voll geladen werden, volles Laden bis zur Ladeschlussspannung führt sogar zum vorzeitigen Altern und sollte nur bei entsprechender Notwendigkeit genutzt werden. Meist bringen die Endgeräte die notwendige Ladeelektronik bereits mit und schützen die Akkus in der Regel vor Tiefentladung. Energetisch gesehen macht es also nur wenig Sinn (ich werde mir noch selber widersprechen), zuerst Pufferakkus zu laden, um dann Geräteakkus zu laden. Also geht es doch nur noch darum, so wenig Energie wie möglich zu verschenken.
Was braucht man nun für ein Ladegerät? Eigentlich nicht viel:
- eine Gleichrichtung
- einen Ladekondensator
- eine Spannungsstabilisierung/Spannungsaufbereitung
- die Schutzschaltungen
Das war's schon.
Ein Serienkondensator zur Leistungssteigerung bei geringen Geschwindigkeiten macht je nach Einsatzgebiet des Ladegerätes Sinn. Da ich jedoch schlecht am »lebenden Patienten« einen sinnvollen Wert ermitteln konnte, habe ich bisher keinen Serienkondensator eingesetzt.
Im Folgenden möchte ich auf die Anforderungen an die einzelnen Baugruppen etwas näher eingehen:
Gleichrichter
Ein Graetzgleichrichter oder ein Spannungsverdoppler?
Es wurde bereits viel darüber geschrieben und gemessen (siehe FZ11 Steckdose unterwegs oder Forumslader). Vor- und Nachteile haben beide Gleichrichter. Ein Verdoppler, egal ob nach Greinacher oder nach Villard, »startet« nun einmal schneller, aber doppelte Spannung heißt bei gleicher Leistung auch halber Strom. Beim Graetzgleichricher steigt die Spannung nicht so schnell an, dafür kann man den vollen Strom nutzen.
Jeder sollte hier entscheiden, wie er es gern will. Einzig wichtig bleibt die Auswahl guter Schottky-Dioden und die damit verbundene niedrige Verlustleistung am Gleichrichter.
Ladekondensator
Hier bin ich vielleicht altmodisch, aber bei den Frequenzen, die unser geliebter Nabendynamo bei niedrigen Geschwindigkeiten so produziert, kann der gar nicht groß genug sein. Sicher sind 1.000 µF o.k. Ich bevorzuge Kondensatoren mit 4.700–10.000 µF. So nimmt der Ladekondensator bei meinem Ladegerät auch ca. 50 % des benötigten Platzes ein.
Spannungsstabilisierung/Spannungsaufbereitung
1999 waren Schaltregler noch eher die Ausnahme, 2010 nicht mehr. Trotzdem entschied ich mich 2007 beim Neubau meines Ladegerätes zum schnöden Linearregler a la 78xx.
Linearregler (LDO-Regler vorausgesetzt), Parallelregler und Schaltregler haben alle ihre Vor- und Nachteile.
- Schaltregler weisen über einen großen Eingangsspannungsbereich einen guten bis sehr guten Wirkungsgrad auf, sind aber technisch doch recht anspruchsvoll (Platinenlayout, Bauelementeauswahl, SMD-Bauweise).
- Parallelregler haben den Nachteil, dass immer Strom entnommen wird, auch wenn kein Strom benötigt wird. Keine Last – schlechter Wirkungsgrad, große Last – guter Wirkungsgrad. Es entsteht immer Wärme, die abtransportiert werden muss.
- LDO-Regler erzeugen fast keine Verlustleistung bei niedrigen Spannungen (Geschwindigkeiten). Erst bei steigenden Geschwindigkeiten und sinkenden Lasten sinkt ihr Wirkungsgrad, da Energie »verbraten« werden muss. Aber wenn die Geschwindigkeit groß ist, geht's meist auch bergab und da senkt die Bremse den Wirkungsgrad meist mehr. Vorteil der LDO-Regler: Bei geringen Geschwindigkeiten steht sofort die volle Energie zur Verfügung.
Für einen einfachen Aufbau bietet sich also meines Erachtens der Linearregler an. Bei der nächsten Version des Ladegerätes werde ich diesen Punkt jedoch neu überdenken, da es mittlerweile Schaltregler mit sehr gutem Wirkungsgrad gibt.
In der aktuellen Version habe ich einen Längsregler von Typ MIC 29152 ausgewählt, der bei 750 mA nur ca. 220 mV Dropout-Spannung »benötigt« und somit schon als »super« LDO-Regler bezeichnet werden kann. So sollte die Spannung schon bei niedrigen Geschwindigkeiten zur Verfügung stehen.
Das zweite entscheidende Kriterium zur Auswahl ist der Umstand, dass dieser Längsregler 60 V als Eingangs-Gleichspannung verkraften kann, ohne zerstört zu werden. Das ist im Leerlauf schon ein echter Vorteil, macht eine Schutzschaltung aber trotzdem nicht überflüssig.Die interne Schutzschaltung greift ab einer Eingangs-Gleichspannung von ca. 30 V ein. Die Ausgangsspannung ist über entsprechende Widerstandskombinationen frei wählbar und somit jeder Situation anpassbar. Ob 5 V (USB), 6,9 V (Blei-Akkus), oder 12 V – alles ist ohne Probleme realisierbar.
Ich nutze mit 5,5 V noch eine weitere Spannung. Sie dient mir in Verbindung mit einem Widerstand von 1 Ω zum Betrieb von Pulsladern, einer weit verbreiteten Methode zum Laden von Lithium-Ionen- und Lithium-Polymer-Akkus. Hierbei wird die Eingangsspannung direkt zum Akku durchgeschaltet, ohne Strombegrenzung startet der Ladevorgang gar nicht erst.
Schutzschaltung
Meine Idee war es, die überschüssige Energie nicht zu »verbraten«, sondern die Schaltung damit gar nicht erst zu konfrontieren.Das heißt, mehr als eine Eingangs-Gleichspannung von 25–30 V dürfen am Ladekondensator gar nicht erst entstehen. Die Lösung lautet: Kurzschließen. Ab einer Eingangs-Wechselspannung von ca. 15 V zündet ein Thyristor und senkt so die Eingangspannung auf erträgliche Werte ab. Dies entspricht einer Eingangs-Gleichspannung von ca. 22 V am Ladekondensator. Das Ganze funktioniert natürlich nur mit einem Nabendynamo, nie am Netztrafo ausprobieren! So muss die Schutzschaltung des Längsreglers nicht arbeiten, die ab ca. 30 V anspricht. Somit entsteht keine Wärme im Ladegerät, die abtransportiert werden muss. Vor-, aber auch Nachteil ist die starke »Polfühligkeit« beim Ansprechen der Schutzschaltung. Die Schaltflanken des Thyristors sind am Lenker gut zu spüren. So spürt man das Arbeiten der Schutzschaltung gut, trotzdem gibt es hierfür noch eine Anzeige.
Natürlich sinkt der Wirkungsgrad bei einsetzender Schutzschaltung. Jedoch spricht die Schutzschaltung immer erst dann an, wenn sowieso nicht die gesamte Energie des Nabendynamos »abgerufen« wird und somit die Spannung am Nabendynamo ansteigt. Natürlich sollte ein nicht benötigtes Ladegerät somit nicht im Leerlauf mitlaufen, sondern immer abgeschaltet werden. Hierfür gibt es in meinem Konzept einen am Fahrrad fest montierten Schalter.
Da ich mein Ladegerät hauptsächlich im Urlaub einsetze, um nicht auf stark frequentierte Steckdosen in Zeltplatzküchen und Waschräumen angewiesen zu sein (hier entstehen manchmal interessante Akkulade-Wartegemeinschaften), oder an »stromfreien« Plätzen zelte, kann eine Zwischenspeicherung von unbenötigter Energie doch manchmal sinnvoll sein.
Hierzu habe ich mir ein Kombinationsgerät aus zwei Geräten selbst gebaut. Es ist eine Mischung aus einer LED-Zeltlampe (Öffnungswinkel 120° für Licht im ganzen Zelt, natürlich dimmbar) und einem Energiespeicher mit einem Ausgang von 5 V/1 A. Herzstück ist eine 2,2 Ah Lithium-Polymer-Zelle mit Pulslader. Hier lässt sich natürlich auch jedes, bei großen Elektronikversendern erhältliche Energiespeichermedium mit USB-Ein- und Ausgang verwenden.
Nur NiMH-Akkus sehe ich als sehr kritisch zu laden an. Ohne vernünftige Ladeschaltung geht da gar nichts. Und Ladeunterbrechungen (Stopps) sind meines Erachtens nach der frühere Tod der Zellen, da NiMH Akkupacks nicht balanced geladen werden (siehe auch Batterieträgheitseffekt).
So kann zu Zeiten, an denen es keine elektronischen Spielereien zu laden gibt, dieser Energiespeicher aufgeladen werden und kann an Ruhetagen eventuell auftretenden »Stromhunger« stillen. Sollte der Strom aus dem Nabendynamo nun noch mehrere Tage ausbleiben, springt eine Solarzelle (ca. 2 W) als Energielieferant ein und verhindert einen Stromausfall.
Somit besteht meine autarke Stromversorgung nicht nur aus einem Gerät, sondern aus insgesamt 3 Geräten und vielen verschiedenen Adaptern. Das Hirn muss natürlich immer eingeschaltet bleiben, um Fehler in der Spannungswahl o. ä. zu verhindern.
Um starke Erschütterungen, Eindringen von Wasser und Feuchtigkeit zu vermeiden, ist das Ladegerät nur zum Transport in der Lenkertasche vorgesehen. Dies erspart von Anfang an kalte Lötstellen und ähnliche Defekte. Somit ist man bei der Wahl des Gehäuses frei und nur an die Größe seiner Bauelemente gebunden. Ich verwende ein Gehäuse von WERO (Conrad-Bestellnummer: 520861) bei dem ich den Gehäusedeckel durch eine Aluplatte zur Kühlung des LDO-Reglers ausgetauscht habe. Dieser ist auf der Innenseite montiert.
Die Wahl der Anschlusskabel gestaltete sich schwierig. Um variabel zu sein, benutze ich im Ausgang normale Hohlstecker mit 5,5 × 2,1 mm. Daran schließe ich das Adapterkabel für das zu ladende Gerät an. Die Wahl des Eingangssteckers fiel mir deutlich schwerer, da dieser sich in Lampennähe, also im Spritzwasserbereich befindet. Hirschmann bietet mit seinen M8-Sensorik-Steckverbindern einen teuren, aber sehr soliden und dichten (IP68) Steckverbinder an.
Die Schaltung selber ist auf 2 Lochrasterplatten aufgebaut und in Aussparungen des Gehäuses untergebracht. Einen Großteil des Platzes benötigt der Ladekondensator und der Spannungswahlschalter. Wenn ein Ladegerät mit nur einer Ausgangsspannung aufgebaut werden soll und ein Ladekondensator mit nur 4.700 µF verwendet wird, lässt sich die Größe des gesamten Gerätes deutlich reduzieren.
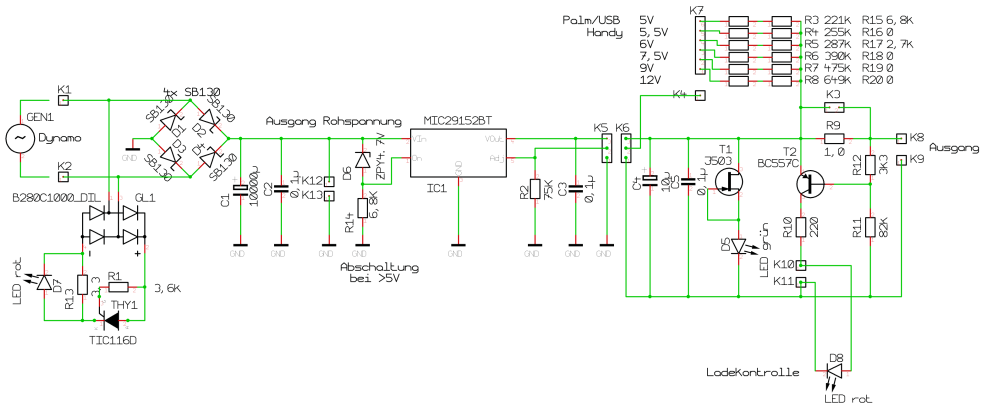
Nun noch eine kurze Schaltungsbeschreibung:
- D1-D4 sind der Graetzgleichrichter (Verdoppler sind natürlich auch möglich), Schottky-Dioden SB130, Vorteil: geringere Schwellspannung als konventionelle Dioden
- C1 ist der Ladekondensator, seine Kapazität sollte so groß wie möglich sein, jedoch muss die Spannungsfestigkeit unbedingt beachtet werden. (min. 35 V)
- C2, C3 und C5 (Keramikkondensatoren) unterdrücken eine mögliche Schwingneigung durch hohe Regelschleifenverstärkung von IC1.
- R14 und D6 dienen der Abschaltung bei Unterspannung.
- IC1 ist ein High-Current-Low-Dropout-Regulator vom Hersteller Micrel, der bei 750 mA eine Dropout Spannung von nur 220 mA benötigt (Spannungsdifferenz zwischen Ein- und Ausgang, rs-online.com Bestellnummer 254-557).
- C4 ist der Ausgangskondensator, mehr als 10 µF werden am Ausgang nicht benötigt, mehr kann sogar negativ sein.
- R2 in Verbindung mit R3-R8 stellt die Ausgangsspannung ein.
- T1 ist eine Konstantstromdiode mit 2,4 mA, unabhängig von der UAus fließt immer der gleiche Strom. Perfekt zur Anzeige verschiedener Ausgangsspannungen – leider nicht mehr lieferbar (problemlos beschaffbare Alternative: 1N5308). Wird nur eine Ausgangsspannung verwendet, kann natürlich einfach ein Vorwiderstand verwendet werden.
- R9 (1 Ω) ist bei allen Ausgangsspannungen über die Kontakte von K3 kurzgeschlossen. Nur in der Stellung »Handy« wird dieser Kurzschluss aufgehoben und stellt somit die entsprechend hochohmigere Ausgangsspannung für Pulslader zur Verfügung.
- R11, R12 und T2 bereiten den Spannungsabfall über R9 zur Anzeige des Ladevorganges an D8 auf.
- R10 ist der Vorwiderstand der LED D8.
- GL1 wandelt die Wechselspannung des Nabendynamos in pulsierende Gleichspannung um.
- R1 zündet bei Überschreitung der Eingangsspannung Thy1 und schließt über R13 den Nabendynamo kurz (Spannungsbegrenzung).
- R13 dient nur zur Erzeugung eines Spannungsabfalls zur Anzeige an D7.
Hier eine Liste der von mir bisher genutzten Geräte:
| Typ | Bezeichnung | Spannung | Strom | |
|---|---|---|---|---|
| Standby | Betrieb | |||
| Handy | Nokia 6210/6310i | min. 5,3 V | 0,50 A | |
| Kamera | FUJI Finepix Z 2 | 5 V | 0,56 A | 0,25 A |
| MP3-Player | Maxfield P-09 | 5 V | 0,25 A | 0,25–0,30 A |
| MP3-Player | mpio FY-800 | 5 V | 0,23 A | - |
| Organizer | Palm m505 | 5 V | 0,07 A | 0,10–0,14 A |
| Straßen-Navi | Becker TA 7988 | 5 V | 0,07–0,46 A | 0,46 A |
| Taschenlampe | David 19, rechargable | 5 V | - | 0,18–0,20 A |
| Navi | Garmin etrex vista HCx | 5 V | - | 0,05–0,105 A |
| Energiespeicher | Eigenbau (2,2 Ah) | min. 5,3 V | - | 0,5 A |
Materialliste:
| Anzahl | Name | Detail | Bezugsmöglichkeit | |
|---|---|---|---|---|
| Best. Nummer | Lieferant | |||
| 1 | R1 | 3,6 kΩ | METALL 3,60K | Reichelt |
| 1 | R2 | 75 kΩ | METALL 75,0K | |
| 1 | R3 | 221 kΩ | METALL 221K | |
| 1 | R4 | 255 kΩ | METALL 255K | |
| 1 | R5 | 287 kΩ | METALL 287K | |
| 1 | R6 | 390 kΩ | METALL 390K | |
| 1 | R7 | 475 kΩ | METALL 475K | |
| 1 | R8 | 649 kΩ | METALL 649K | |
| 1 | R9 | 1,0 Ω/2 W | 2W METALL 1,0 | |
| 1 | R10 | 220 Ω | METALL 220 | |
| 1 | R11 | 82 kΩ | METALL 82,0K | |
| 1 | R12 | 3,3 Ω | METALL 3,30K | |
| 1 | R13 | 3,3 Ω/2 W | 2W METALL 3,3 | |
| 2 | R14, R15 | 6,8 kΩ | METALL 6,80K | |
| 1 | R17 | 2,7 kΩ | METALL 2,70K | |
| 1 | C1 | 10.000 µF/35 V | BE 10.000/40 | |
| 3 | C2, C3, C5 | 0,1 µF/Keramik | Z5U-2,5 100N | |
| 1 | C4 | 10 µF | RAD FC 10/50 | |
| 1 | T2 | BC557C | BC557C | |
| 4 | D1, D2, D3, D4 | SB130 | SB130 | |
| 1 | D5 | LED grün | ||
| 1 | D6 | ZPY4.7V | ZF 4,7 | |
| 2 | D7, D8 | LED rot | ||
| 1 | GL1 | B250C800DIP | B250C800DIP | |
| 1 | Kabel | Hirschmann | ELWIKA 4-2 PUR | |
| 1 | THY1 | TIC116D | TIC116D | |
| 4 | R16, R18-R20 | 0 Ω | - | - |
| 1 | Gehäuse | Wero | 520861 | Conrad |
| 2 | Einbaubuchse | Hirschmann | 735160 | |
| 1 | IC1 | MIC29152BT | 254-557 | RS |
| 1 | T1 | J503 | ||
Und für alle, die unterwegs mal schnell eine Spannung oder einen Akku(pack) messen müssen, gibt es hier eine Empfehlung (eine separate Spannungsversorgung ist nicht notwendig, da die Speisung aus der Spannungsquelle erfolgt).
Mögliche Bezugsquellen:
Zum Autor
Michael Paudler, Jahrgang 1964, Meister des Informationstechnikerhandwerks. Reiseradler, der nicht auf das eine oder andere elektronische Spielzeug beim Radfahren verzichten will und sich zu gern über Wartegemeinschaften vor Steckdosen amüsiert. m.paudler@web.de